主催講座(事業)案内
おしらせ
1.公民館の開館時間
・午前8時半~午後10時※部屋の利用は午前9時からです。
★避難所開設時は、本館、西里分館、北部東分館は臨時休館となります。
2.公民館の受付時間
・窓口での予約は午前8時半~午後9時半まで、電話による予約は午前9時~午後9時半まで、インターネットによる予約は午前9時~24時までです。(※ただし、月初は正午~24時まで)
★講座の申込みは事務室窓口・電話とも午前9時からです。
3.図書室の開室時間
・午前9時半~午後5時 ※公民館休館日を除きます。
※1 公民館(図書室含む)休館日(毎週月曜日)、月曜日が祝日の場合は、次の平日が休館日となります。
※2 毎月第2木曜日は図書整理日の為、休室となります。
・返却BOX(北部まちづくりセンター正面玄関内に設置)は午前8時半~午後10時(公民館休館日は午後8時)の間は利用できます。
★避難所開設時は、図書室は臨時休室となります。
≪主催講座 受講者募集中!!≫
【はじめてのインスタグラム講座 ~「見る人」から「伝える人」へ~】
インスタグラムの基本操作を理解し、発信する力を身につけます。
◆日 時 3月7日(土)、3月21日(土) 全2回 午前10時~正午
◆場 所 熊本市勤労青少年ホーム(北部公民館 北部東分館 音楽室等)
◆講 師 モバイル・ネットワーク研究所 松川 由美 さん
◆対 象 者 18歳以上の方
◆参 加 料 無料
◆申込受付 北部公民館北部東分館へ 電話か窓口でお申し込みください(日曜・祝日・月曜休館)
北部公民館北部東分館(TEL096-345-4460 熊本市北区鶴羽田2丁目13-9)
◆定 員 15人(先着順)
◆準 備 物 ご自分のスマートフォンをご持参ください
※このほかの主催講座については、「ほくぶつうしん」(このページの下方に掲載しています)をご覧ください。
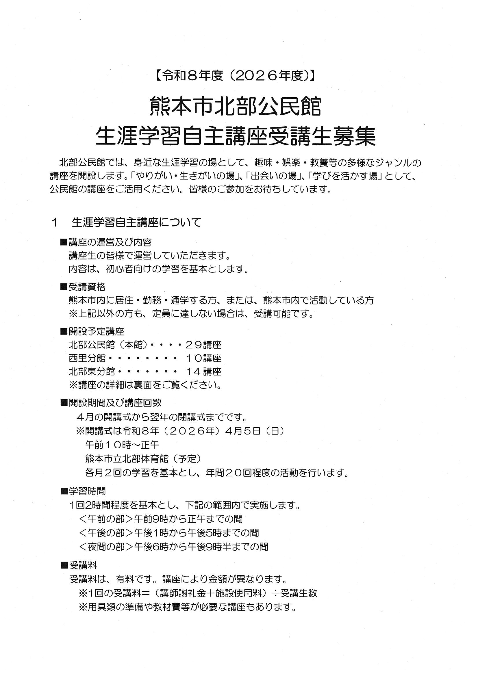
≪令和8年度(2026年度)の生涯学習自主講座について≫
令和8年度(2026年度)の生涯学習自主講座は、53講座(本館29講座、西里分館10講座、北部東分館14講座)を開設予定です。
詳細につきましては、以下の「生涯学習自主講座受講生募集」の案内をご覧ください。
北部公民館(本館と2つの分館)
 |  |  |
北部公民館(本館) 〒861-5521 熊本市北区鹿子木町66 TEL:096-245-0046 | 北部公民館(西里分館) 〒861-5522 熊本市北区下硯川町1798 TEL:096-245-3280 | 北部公民館(北部東分館) 〒861-5517 熊本市北区鶴羽田2-13-9 TEL:096-345-4460
|
お部屋の利用案内
★施設利用案内
【休館日】
・月曜日〔月曜日が休日(国民の祝日に関する法律に規定する休日をいう。)に当たるときは、その日後においてその日に最も近い休日でない日〕
・12月29日から翌年1月3日まで
【開館時間】
・午前8時30分から午後10時まで(ただし、施設利用可能時間は午前9時から午後10時まで)
【利用申し込み】
・午前、午後、夜間での区分貸しは、利用しようとする日の4か月前の月初日から申し込みができます。
※1 時間で借りられる場合は、利用しようとする日の2か月前の月初日から申し込みができます。
※2 個人で借りられる場合は、利用しようとする日の2週間前から申し込みができます。
・使用料は、部屋を使用する前に公民館窓口でお支払いください。
・初めてのご利用には、団体・個人登録の手続きが必要です。登録の際には、「使用者登録申請書」の提出をお願いします。また、活動内容などについてお話をお伺いします。(全館共通)
※公民館では、営利活動・政治活動・宗教活動などについては禁止しています。
※利用申込み方法など詳しくは公民館施設予約(熊本市公民館専用ホームページ)をご覧いただくか、熊本市北部公民館〔096-245-0046〕へお問い合わせください。
【施設利用申し込み状況】
熊本市公民館の利用状況は、施設予約システムでリアルタイムで確認できます。
操作方法等、ご不明な点はお尋ねください。
https://kouminkan-yoyaku-kmt.jp/(外部リンク)
★北部公民館 平面図・使用料・案内地図